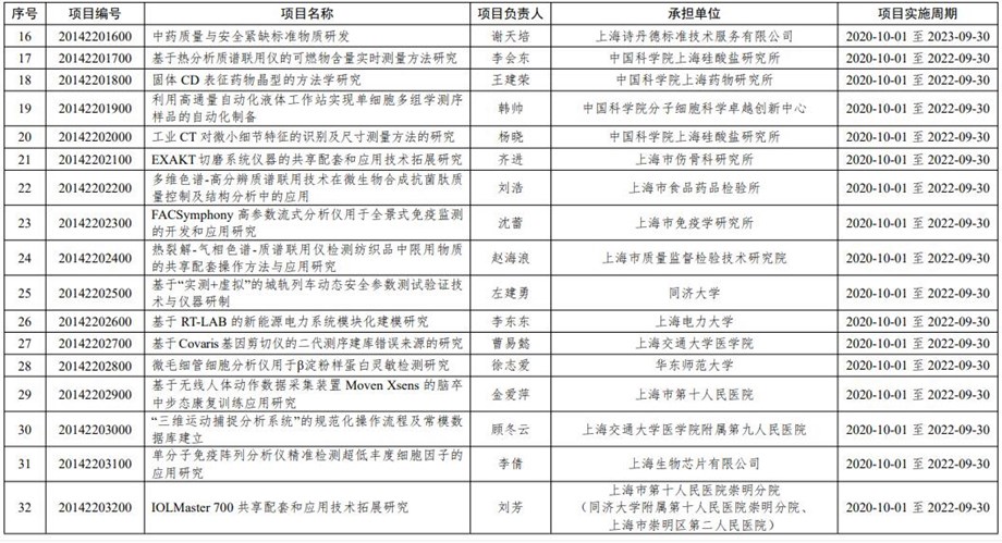
上海科委會對32個項目予以立項,資助金額1530萬元
2020年11月26日,上海市科學技術委員會發布了《關于上海市2020年度“科技創新行動計劃” 科學儀器領域項目立項的通知》,表明根據《關于發布上海市2020年度“科技創新行動計劃”科學儀器領域項目申報指南的通知》(滬科指南〔2020〕17號)要求,經申報推薦、形式審查、專***評審、立項公示等程序,對32個項目予以立項。
根據立項清單顯示,這32個項目包括《超小光纖探頭的研制及其在心腦血管內窺檢測系統中的應用》、《用于腦磁測量的閉環式差分光泵原子磁力儀》、《微流柱上熒光檢測器的研制及其在核酸和蛋白分析中的應用》等,涉及熒光檢測器、DNA測序儀、高效液相色譜儀、熱裂解-氣相色譜-質譜聯用儀等多品類儀器。
從承擔單位來看,主要為高校和研究單位,如同濟大學、華東師范大學、中***科學院上海技術物理研究所、中***科學院上海硅酸鹽研究所等。但我們也可以發現,還有不少企業也成功申報了項目,如上海屹堯儀器科技發展有限公司申報了《基于 AI 技術多通道平行真空趕酸儀的開發與應用》,上海安譜實驗科技股份有限公司申報了《基于新***標獸殘檢測用高端穩定同位素內標物的開發研究》。此外,還有上海沃凱生物技術有限公司、上海詩丹德標準技術服務有限公司也分別成功申報了***個項目。

通知顯示,上海市科委將對這32個項目資助1530萬元,其中2020年撥款1224萬元。相信在這筆巨額經費的支持下,這***批項目將能取得優異的成果。
注:文章來源于化工儀器網

